公司简介 COMPANY

经营范围:服务:审查企业会计报表,出具审计报告;验证企业资本,出具验资报告;办理企业合并、分立、清算事宜中的审计业务,出具有关报告;基本建设年度决算审计;会计咨询、税务咨询、管理咨询、会计培训;法律、法规规定的其他业务

公司简介: 杭州天智会计师事务所成立于2013年06月06日,注册地位于浙江省杭州市西湖区古荡街道天目山路398号1幢3层301室,法定代表人为朱凯。经营范围包括服务:审查企业会计报表,出具审计报告;验证企业资本,出具验资报告;办理企业合并、分立、清算事宜中的审计业务,出具有关报告;基本建设年度决算审计;会计咨询、税务咨询、管理咨询、会计培训;法律、法规规定的其他业务

企业信息 Information

公司名称:杭州天智会计师事务所

法人代表:朱凯

注册地址:浙江省杭州市西湖区古荡街道天目山路398号1幢3层301室

所属行业:商务服务业

更多行业:会计、审计及税务服务,咨询与调查,商务服务业,租赁和商务服务业

会计与财务精品课程教材学习指南 法律视角下的会计学

产品列表

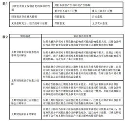
财务预测审查的对象辨析

更新时间:2026-04-15 13:21:49

物业管理基本制度与企业会计报表审查

更新时间:2026-04-15 16:13:26

财务审计 守护企业经济命脉的守门人

更新时间:2026-04-15 07:37:38

联系我们 Contact

电话:1835868**

邮箱:37943b**[email protected]

地址:浙江省杭州市西湖区古荡街道天目山路398号1幢3层301室

友情链接: 模具 食品商行 广告制作 机电产品 办公软件服务 通讯设备 网络布线安装 日用化学产品制造 信息技术咨询服务 新鲜蔬菜零售 大数据采集 工程机械租赁 餐饮管理 脱硫除尘设备 劳务服务 数字文化创意内容应用服务 企业形象策划 金属链条及其他金属制品制造 彩钢板活动房制作 烟台教育咨询服务 通信建设 大数据服务 信息系统集成服务 耐火材料生产 汽车装饰服务 技术推广 铝带 软件开发 人工智能应用软件开发 网络安全软件开发 五金产品批发 液压动力机械及元件制造 珠海购房 儿童安全座椅 设计服务 计算机网络系统工程服务 机械电气设备制造 建设工程施工 数字技术服务 家用电器 信息咨询服务 保健食品 银河棉业 数据处理和存储服务 机电设备 儿童玩具 物联网技术服务 人工智能应用软件开发 金属制品加工 教育 畜牧渔业饲料销售 塑料袋 水产品养殖 塑料装饰材料 受托管理股权投资基金 建筑设备 软件设计与开发 食品经营 装卸服务 信息科技技术服务 清洁服务 随州汽车代理 日用百货销售 技术开发 气动执行器 服饰 实验小学 环保科技 钢板 驻马店市悠乐居互联网信息服务有限公司 上海沃裕邦网络科技有限公司 潍坊浩海热处理设备有限公司 青岛秀润商业运营有限公司 安徽道鲲信息科技有限公司 河南谷芭金属制品有限公司 黑龙江众睿科技有限公司 合肥经济技术开发区欧咪港烘培坊 北京寸呆科技有限公司 上海乐南傲科技有限公司 深圳信图意科技有限公司 迪安诊断技术集团股份有限公司 塔斯曼时尚产业(广州)有限公司 武汉冻品邦信息科技有限公司 上海玮桦商贸有限公司 北京法研堂文化传媒有限公司 天津美晨国际贸易发展有限公司 张家界导游 四川中汇信远合同担保有限公司 广西品味供应链管理有限公司 伙伙信息技术(上海)有限责任公司 内蒙古锦喆科技有限公司 南通活力营销策划有限公司 上海织汇文化发展有限公司 聊城市轩辕特钢有限公司 广西鑫易杰贸易有限公司 深圳市荣星网络技术有限公司 无锡市堰安起重搬运工程有限公司 大热网络科技(深圳)有限公司 北京寰亚留学咨询有限公司 浙江中观园林工程有限公司 山东平安建设集团有限公司 山东新泰德诚机械有限公司 杭州涨一涨网络科技有限公司 上海瑞甜恬科技有限公司 武汉义门陈实装饰有限公司 青岛润嘉信息科技有限公司 欧耐高科技有限公司 佛山市金耐陶瓷新材料有限公司 天气预报 考米爱车(北京)电子商务有限公司
Top